全国咨询热线:
手机:
+86-769-8223216
网站首页
关于我们
产品展示
新闻中心
联系我们
欢迎来到东莞市圣亨机械有限公司官网!
联系我们
ꀅ
简体中文
简体中文
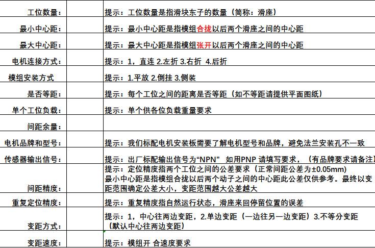
非标全自动多工位变距模组等距不等距同步变距单双向对开导轨滑台
创建时间:
2025-10-13
08:54
넶
浏览量:
0
ꁆ
ꁇ
ꄴ
前一个:
非标机器人第七轴地轨重载上下料码垛机械手行走轨道长行程低噪音
ꄲ
后一个:
工业CCD视觉检测筛选机光学分拣自动定位系统设备光学影像测量仪
产品展示
PRODUCTS
地轨 机器人第七轴
龙门桁架 上下料机械手
全自动光学筛选机
光学相机支架 燕尾槽滑台
搬运机器人
紧固件外观 尺寸检测设备
在线视觉检测设备
搬运码垛机械手
Kk模组
直线模组
中空旋转平台
全自动流水线
本网站由阿里云提供云计算及安全服务
本网站支持
IPv6
本网站由阿里云提供云计算及安全服务
本网站支持
IPv6
本网站由阿里云提供云计算及安全服务
本网站支持
IPv6
本网站由阿里云提供云计算及安全服务
本网站支持
IPv6